老犬突然日夜顛倒、亂叫?一文睇清狗狗失智徵狀、診斷及居家照顧全攻略

狗狗失智、老癡呆嘅正式名稱係—認知障礙症候群(Cognitive Dysfunction Syndrome, CDS)。呢種病好發於 7 歲以上嘅老狗,會引發各種行為改變,嚴重影響主子同家長嘅生活質素。失智症係老犬家長最易忽略嘅疾病之一!到底要點診斷、治療?點樣透過環境同保養嚟減慢退化速度?

汪喵邀請咗專業獸醫師—高旗嚟同大家分享狗狗失智嘅照顧指南!

外科獸醫簡介

 

點解狗狗會失智?氧化傷害係幕後黑手

狗狗失智屬於漸進性嘅神經退化疾病,簡單講就係大腦實質萎縮。退化主因嚟自長期累積嘅「氧化傷害」,因為大腦係全身耗氧量最高嘅器官。

過多嘅氧化傷害最終會令大腦體積減少、神經退化、訊息傳導變慢,神經細胞亦會慢慢死亡。呢啲轉變同人類嘅阿茲海默症(Alzheimer’s)極之相似。

 

7 歲以上老狗要留神!狗狗失智常見徵狀

腦部退化會隨住年紀越嚟越明顯。7 歲以上風險就會增加,其中柴犬中招嘅機會比其他品種高。

調查顯示 11-12 歲老狗有認知障礙嘅比例係 28%;去到 15-16 歲,比例更飆升到 68%!但實際數字可能更高,因為好多家長以為徵狀只係「正常老化」,往往等到情況好嚴重先發現。

【延伸閱讀】狗狗幾時開始變老?老犬照顧問題大總結

狗狗失智 常見症狀
Sale!
$16.00$353.00

狗狗失智有咩徵狀?

每隻狗狗嘅表現都唔同,通常由學習力同記憶力衰退開始,慢慢變到日夜顛倒或者性格大變。

記憶力同學習力衰退

忘記以前學過嘅指令(坐低、手手)、學新嘢變慢,甚至認唔出熟悉嘅親友。

行為異常與迷路感

好似有強迫症咁,喺屋企無啦啦不停行圈、亂叫、行行下撞牆、卡喺牆角唔識出返嚟。

睡眠習慣改變

日頭狂瞓,半夜就精神到不得了(日夜顛倒)。

性格大變

原本好乖嘅狗狗突然變到好惡、好有攻擊性,或者變到極度黐人、有分離焦慮。
$145.00

大小便習慣改變

唔記得去廁所位,喺屋企周圍屙,甚至失去咗屙完屎之後踢草標記嘅本能。

 

點診斷狗狗失智?日常觀察至係關鍵

認知障礙係「排除式診斷」。獸醫會先排除其他可能引致異常行為嘅病,再配合行為問卷嚟確診。

系統性疾病也可能造成狗狗行為改變

Step 1. 詳細病史調查

獸醫會問:有咩異常行為?幾時開始?惡化得快唔快?所以剷屎官平時寫低主子嘅生活日記好緊要㗎!

Step 2. 全身驗身排除生理疾病

要先排除其他令主子痛或者唔舒服嘅病。例如牙周病、腎功能衰竭、退化性關節炎等,都可能令狗狗心情差、行為古怪。

犬失智 診斷方式

Step 3. 神經學及進階影像檢查

醫生會評估腦神經功能。有時需要做核磁共振 (MRI) 嚟排除老狗最怕嘅「腦腫瘤」

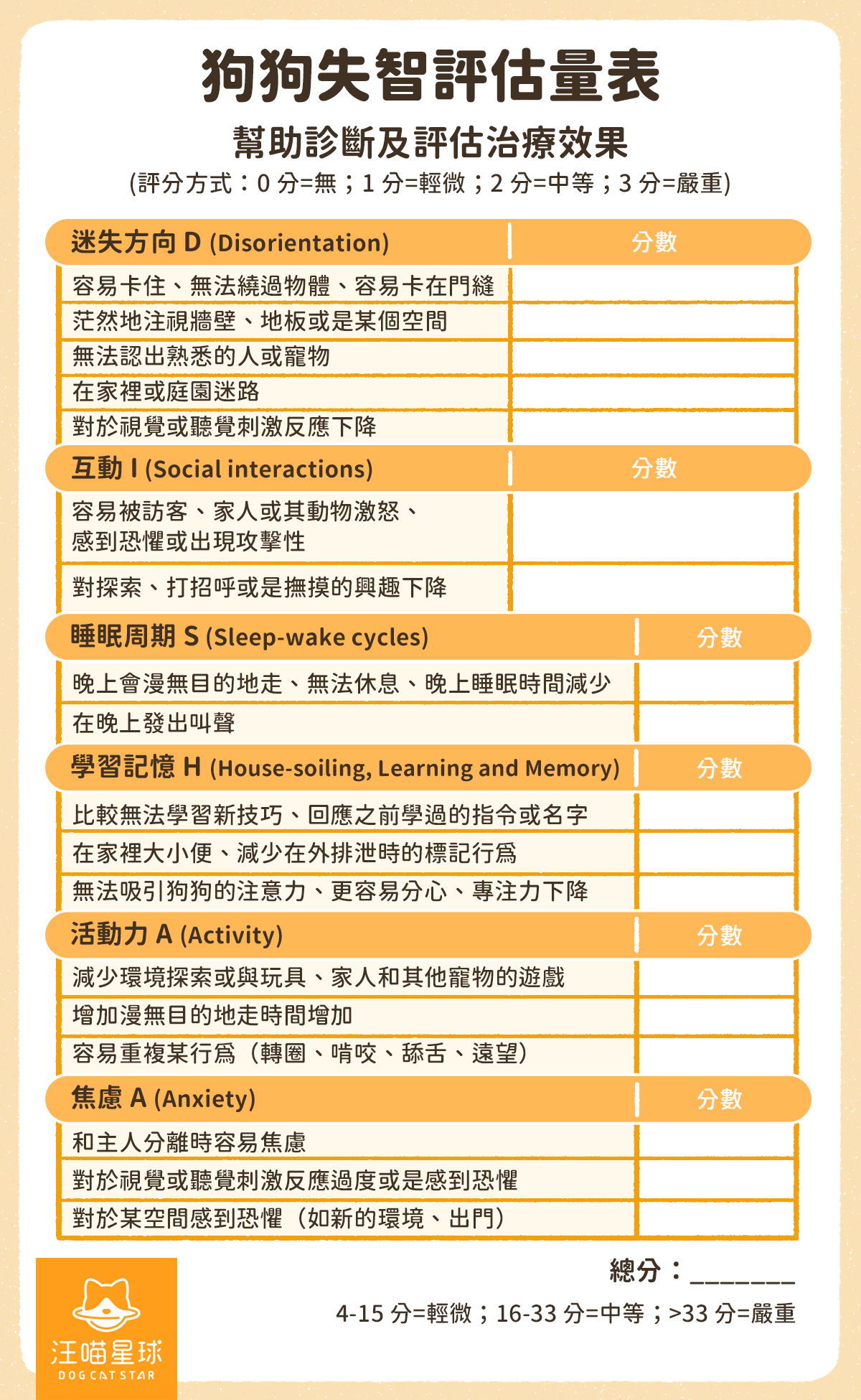
狗狗失智評分量表:幫手分級同追蹤效果

常見嘅評估表好似 CADESDISHAA,會將行為分類評分。研究發現,輕微患者通常先出現「社交行為」異常,中度會影響睡眠,重度就各方面都會出事。

犬失智 評估量表

 

點幫失智狗狗?治療及居家照顧全指南

失智症係退化性疾病,目前無得完全醫好。但可以透過藥物、營養、改善環境同訓練呢四招嚟拖慢退化速度。

狗狗失智 營養照護

1. 藥物輔助

Selegiline 等藥物可以提升大腦傳導物質濃度,減少氧化傷害。晚上嘈得好犀利嘅主子,醫生亦可能會開一啲鎮靜藥幫佢入睡。

2. 抗氧化營養補充

重點係對抗「腦部氧化傷害」。

     

  • 維他命 A、C、E、硒: 強效抗氧化。
  •  

  • Omega-3 魚油、Q10: 維持神經健康,延緩老化。
  •  

  • MCT 油、銀杏: 幫大腦新陳代謝。
$98.00

3. 環境調整(豐富化環境)

「唔好畀主子個腦停落嚟」! 帶佢去唔同地方行街、聞吓生保味、畀啲漏食玩具佢玩。

     

  • 單位安全: 喺撞到嘅位加軟墊,地下鋪止滑地墊防止佢跌親。
  •  

  • 易拎資源: 水同糧要擺喺佢行兩步就到嘅位。

4. 行為訓練

老狗更需要玩「發波波」益智玩具。用嘢食獎勵佢學啲簡單新嘢,可以令大腦保持活躍,仲可以減少半夜醒嚟嘅機會。

『唔好責罵,用愛包容,陪佢行埋最後最溫暖嘅路。』

照顧失智狗狗需要極大耐性。主子唔係想激你,而係佢控制唔到自己。 唔好因為佢周圍屙而鬧佢,多啲摸吓佢、抱吓佢,令佢心情好,對病情控制絕對有幫助!

更多老犬健康專欄:

【老犬保健】狗狗關節炎點樣醫?獸醫教你揀關節營養品

【老犬照顧】狗狗癱瘓點算好?老狗癱瘓照護全指南

【狗狗眼睛】對眼白濛濛?白內障判斷與照顧要點

$98.00

參考資料

1. Diagnosing Canine Cognitive Dysfunction: Symptoms and Treatment
2. Management of Dogs and Cats With Cognitive Dysfunction
3. Canine Cognitive Dysfunction and Alzheimer’s Disease – Two Facets of the Same Disease?